Peer Review Process

Review Workflow

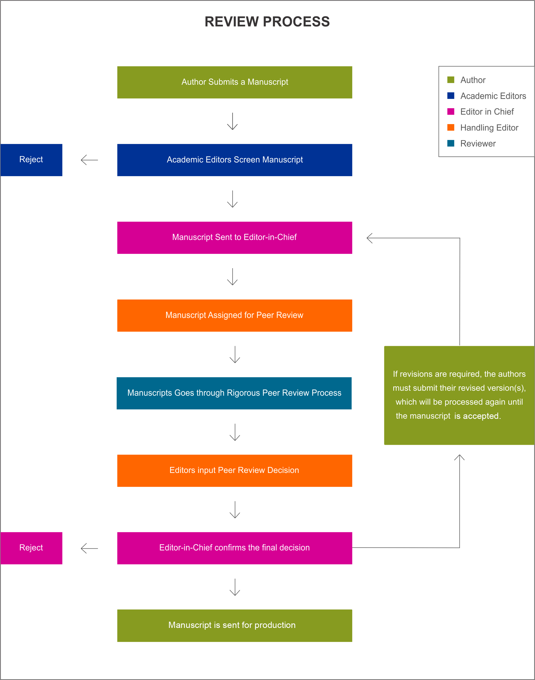
Fig 1: Review Process

The peer review process is an essential element of the publication cycle. All manuscripts submitted to journals published by Science Publications will undergo extensive peer review by our Editorial Board Members and blind reviews by a of 2 reviewers. Following is the editorial workflow that all submitted manuscripts undergo.

Initial Evaluation

All manuscripts are processed using Science Publications' in-house Manuscript Tracking System. Once we receive a manuscript, our Editorial Office runs a plagiarism check and screens the manuscript to decide whether or not it should be sent for peer review. It is therefore very important for authors to make sure that their manuscript is well written and is of high quality. During the initial screening, our Editorial Office mainly checks the following:

1. Does the manuscript fit the journal’s scope?
2. Is the content of the manuscript is good enough to make it worth reviewing?
3. Is the manuscript compliant with the journal’s Instructions for Authors?
4. Has the manuscript been submitted or published elsewhere?

If manuscript fails to meet the journal's requirements, it is immediately rejected.

Peer Review

After manuscripts clear the initial screening, they are assigned to either a Regional Editor/Editor-in-Chief. The Regional Editor/Editor-in-Chief assigns manuscripts to a Handling Editor. The handling editor will send the manuscript to a minimum of 3 reviewers for peer review. Reviewers submit the evaluation results along with their recommendations as one of the following actions:

1. Accept
2. Minor Revision
3. Major Revision
4. Reject & Resubmit
5. Reject

We have a single blinded peer-review process in which the reviewers know who the authors of the manuscript are, but the authors do not have access to the information of who the peer reviewers are. All our journals acknowledge the researchers who have performed the peer-review and without the significant contributions made by these researchers, the publication of the journal would not be possible. We try our best to adhere to the guidelines laid out by the Committee on Publication Ethics (COPE). We also forward the guidelines to our reviewers to ensure the highest ethical standards of evaluation.

Final Decision

In order for the handling editor to provide a recommendation regarding the manuscript, at least two completed reviews are required. Once the reviewers have submitted their comments, the handling editor will be notified. The handling editor will then send their recommendations to the Regional Editor/Editor-in-Chief. The Regional Editor/Editor-in-Chief delivers and informs the author of the final decision.

If the manuscript is conditionally accepted, authors will be required to revise their manuscript according to the Editor’s suggestions and submit a revised version of their manuscript for further evaluation.

Our Editorial Workflow allows editors to reject manuscripts due to a number of reasons including inappropriateness of the subject, lack of quality, or incorrectness of the results. We ensure high quality and unbiased peer-review by sending the manuscript for evaluation to a range of reviewers in different parts of the world.

Complaints

If authors feel any inconvenience in the publication process, they may submit their complaints to [email protected]. The Editorial Office will address complaints regarding the journal’s policies and procedures and may forward the complaint to the respective journal’s Editorial Board, if required.